“ 过于倚重权益、甚至赔本赚吆喝的客户竞争模式,已不适合当前的存量竞争时代,显得粗放无序、缺乏创新。信用卡行业亟待更为精细化的客户经营,需要结合市场环境、消费趋势的再突破,以及针对成本、风险与价值的再平衡。”
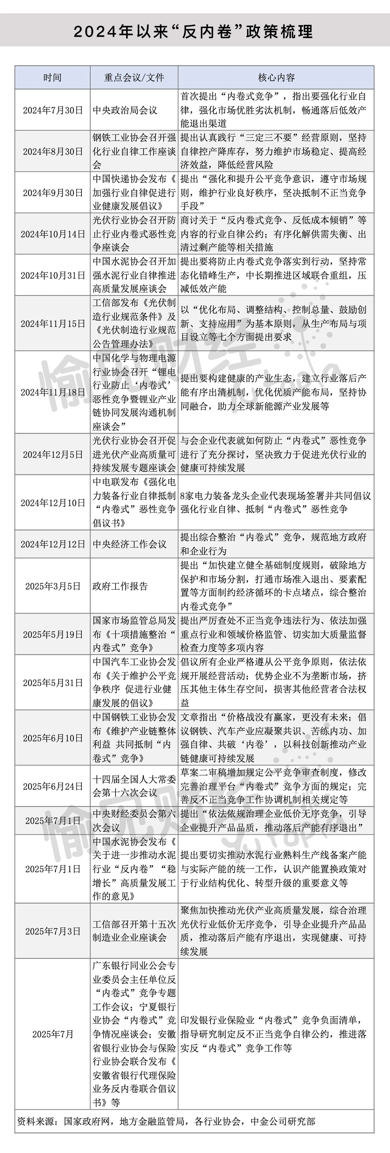
去年底,中央经济工作会议提出综合整治“内卷式”竞争;前不久,中央财经委员会第六次会议再提依法依规治理企业低价无序竞争,引导企业提升产品品质,同日,《求是》发文《深刻认识和综合整治“内卷式”竞争》。
以“反内卷”之举解放发展生产力已逐渐成为各行业共识。从下图可见,“反内卷”之风从传统制造业吹至电商、外卖等互联网平台,近期,银行保险业亦打响“反内卷”攻坚战。

据“愉见财经”的不完全统计,截至发稿,广东、安徽、宁夏、浙江宁波等地金融监管部门与行业协会相继发声,要求整治“内卷式”竞争,促进金融业健康发展。
一个同时发生的现象是,在信用卡行业,7月份,ZS银行、光大银行、汇丰中国等多家银行公告了部分高端卡产品权益及活动更新;稍早前,农业银行、浦发银行、广发银行等也发布过相关公告。
这一轮银行密集地对高端信用卡权益进行调整,已被越来越多的专业人士“内行看门道”地解读为:“反内卷”之风已悄然吹到信用卡行业。
的确,过于倚重权益、甚至赔本赚吆喝的客户竞争模式,已不适合当前的存量竞争时代,显得粗放无序、缺乏创新。信用卡行业亟待更为精细化的客户经营,需要结合市场环境、消费趋势的再突破,以及针对成本、风险与价值的再平衡。
下文以行业龙头ZS信用卡为例,观察高端信用卡权益调整背后的逻辑是什么。
ZS信用卡近期发布《关于ZS银行银联-Visa双标高端磁条卡调整事宜的公告》,自2025年9月1日起,对已发行的Visa双标高端磁条卡产品(含无限信用卡、精致白、经典白),更换为芯片版产品。
更换芯片版后,三种信用卡权益分别为:
无限信用卡(芯片版):延续磁条版原有礼遇;
精致白(芯片版):新增每年2次300精选酒店贵宾价入住礼遇、积分兑换文娱会员礼遇、免收外汇兑换手续费礼遇等礼遇;
经典白(芯片版):延续磁条版原有礼遇,在原先10000永久积分兑换主卡年费、5000永久积分兑换附属卡年费的基础上,增加了主卡需消费满18万元、附属卡需消费满10万元的门槛。
综上,对于无限信用卡和精致白的持卡人来说,磁条卡升级成了芯片卡,礼遇则是不变或升级的。争议主要出现在经典白,更换芯片版后消费门槛的确较过往提升了。但同时ZS信用卡也给了用户自主选择权,根据《公告》,经典白用户如需补卡仍补发磁条版卡片,年费优惠活动及礼遇均保持不变,待2025年11月及之后经典白(磁条版)到期,用户可自主选择续发经典白(芯片版)或精致白(芯片版)。
对于这一变化,怎么看?作者尝试从信用卡这一金融产品的本质、和信用卡行业的经营现状出发,提供以下四个观察角度,与各位共同探讨。
其一,一切回归本源,信用卡是什么?它首先是一枚支付工具、消费工具,以信用消费、免息期和小额信贷功能,给持卡人带来了支付便利、消费便利;而这枚硬币的另一面,从社会价值来看,信用卡的存在也有助于拉动居民消费,促动经济发展。
基于此再来看ZS信用卡的调整事项,无论是将磁条卡换发成更符合全球标准的芯片卡,还是对精致白的新增礼遇,全部都是直指本源的。这是自第一张信用卡诞生以来,这枚工具就肩负的使命。
从精致白新增的礼遇来看,以更优惠的价格入住酒店、积分兑换文娱会员,抑或是在境外消费结算时免收外汇兑换费,这些都是以便利消费、促动消费为导向的礼遇,满足的也是持卡人在真实使用信用卡过程中实实在在的需求。
再从换发芯片卡来看,“磁转芯”符合全球支付市场发展趋势,有利于提升持卡人境外支付体验。一方面,芯片卡中的芯片介质拥有读写保护功能,可以降低复制盗刷的风险;另一方面,芯片卡也成为全球支付的重要工具和载体。
这两年有出境消费经验的朋友都感受到了,欧美等绝大部分旅行目的地市场也已经历了支付方式的迭代,完成向非接触式支付的迁移,使用信用卡时,“拍卡”取代了“插卡”。换言之,境外多数商户已经不接受磁条信用卡支付,因此对于有出境需求的持卡人来说,芯片卡已是刚需。
ZS信用卡的调整事宜,其最底层,正是本着用户们的这一刚需、本着信用卡最本源的价值而来。
其二,在过往的跑马圈地、市场竞争的大背景下,提升尤其是高端信用卡的权益以获客和分层经营高端用户,成了行业通行的法则。这在市场的上行周期是有效的,用户获得了更多的权益,对信用卡产品的黏性更高,消费使用更高频,银行由此获得收入,进而进一步投放权益,回报用户,形成稳定的“正向循环”。信用卡的功能,也由支付工具、小额消费信贷工具,叠加上了权益工具。
然而这并不是一成不变的,解放思想,实事求是,才是穿越周期的经营智慧。步入存量竞争时代,叠加经济低速发展、消费需求乏力、信用风险上升,市场的蛋糕非但不再有增量、反而还在萎缩。
也就是说,上述“正向循环”的链条已被打破,刻舟求剑原有的权益投入,意味着已不再合理的运营支出,不匹配当前的成本收益定价模型。
举个例子,以目前高端信用卡普遍提供的机场贵宾厅礼遇为例,我查了公开信息,境内机场贵宾厅权益成本从100至300元不等,境外机场贵宾厅权益成本更高。这意味着为一位持卡人提供一年6次的贵宾厅权益,就要产生1000至2000元的信用卡运营成本。而这还只是高端信用卡诸多权益中的一项而已。
失衡的成本收益模型显然不具有可持续发展能力,一味地路径依赖只会使扭曲价值链条,使整个行业酝酿和积聚经营风险。
尽管脱离“卷权益”路径可能意味着短期的舆论压力,然而这些披荆斩棘的步伐,却是扎扎实实为行业的健康发展探路。
爱之切则为其计深远。用更长远的发展眼光来看,信用卡权益的合理调整,既是响应监管要求,也是行业从规模扩张转向高质量发展的一个缩影。从跑马圈地到存量竞争、从高速发展到行业分化,外部环境倒逼信用卡行业从粗放做大走向精细化运营。
大浪淘沙,沉者为金。“沉者”的特质,是更专业、更审慎、更回归价值本源,也是最终走向一个更可持续的信用卡行业新周期。
其三,从ZS信用卡的动作观察这一轮调整,会发现其中的结构性策略,既有卡种增加门槛,也有卡种增厚权益。进一步分析,实则是,调整后的客户细分更精准,高端信用卡产品梯度建设更清晰。
观察卡行业不难发现,即使是在同一银行旗下的高端信用卡产品矩阵,也往往包括多款产品,面向的虽都是高端客群,但针对的却是客群内部更细分的、差异化、乃至个性化的消费需求,由此不同信用卡产品的权益特征愈发凸显。
以ZS高端信用卡为例,“Visa无限卡”主打高净值刚需综合权益,除此之外,也有各类不同产品分别瞄准高端商旅场景、家庭消费场景、跨境旅游消费等。
相比以粗放的投产和无差别地堆叠权益,这种更为精细化的客群运营模式,更能洞察和匹配客户真正的需求和痛点,以更精准、更可持续的权益滴灌,提升高净值客群长期持卡的价值获得感和更稳定的预期。
其四,过于倚重权益的粗放投产、或是非理性补贴,还可能引发行业生态的畸变。部分客户以非正常方式大量套取权益,影响大多数客户的正常使用,这是已经发生在电商、外卖等行业的前车之鉴。
在此背景下,行业调整实则维护了多数正常客户的权益稳定性,有助于长期价值构建。
以电商“仅退款”政策为例,这一怀着优化消费者购物体验、从而更能“卷”市场的创新,最终异化为行业发展桎梏。在某电商平台首创、多个头部电商跟进后,恶意退款率飙升至惊人水平,大量商家遭遇“货款两空”的困境。不具商业可持续发展逻辑的补贴,低门槛的审查和准入,虽然能够一定比例地惠及真正有“仅退款”需求的消费者,但同时也养肥了不良“羊毛党”,实则浪费了宝贵的权益资源,还破坏了行业生态。
信用卡行业的资源投放和电商、外卖行业虽是不同逻辑,但在某些环节依然具有相似性。如前文所及,信用卡的价值本源是便利化的支付工具和消费工具,因鼓励合理消费、回馈真实用户才衍生出了权益工具属性,但在近年来愈发猖獗的黑灰产、“羊毛党”那里,以非正常消费、乃至非法方式套取高额权益的情况愈演愈烈,在社交平台上甚至出现各类“羊毛教程”、肆意“权益买卖”等——这不止使得信用卡的属性本末倒置,导致银行的权益模型失衡失真,归根结底,是盗取了本该享用权益的高频用卡消费者们的资源。
如何拨乱反正?除了卡中心自身反黑灰产技术的不断演进之外,重塑和调整信用卡产品或权益,也是市场上诸多机构践行的方法之一。从这一视角来看,调整高端信用卡权益准入门槛,也有助于将“羊毛党”、黑灰产拒之“门外”,换言之,就是更保护了“门内”真正的高净值持卡人,将优质的权益更精准、更无损地送到他们手上。
综上四点,当“反内卷”之风吹到信用卡行业,当多家银行着手进行高端信用卡权益调整,在我看来,这不是衰退,而是“因时而变”的价值回归。
免责声明:本文、图片均转载网络,版权归原作者所有,如有侵权请联系删除。
0512-36606275
17768080505
CDG-Marketing@chinadatagroup.com