热门搜索
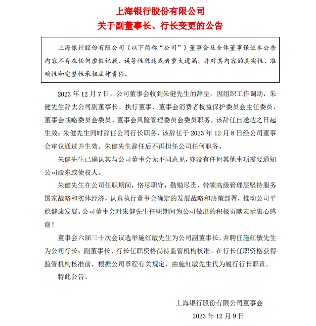
12月9日,上海银行发布公告称,因组织工作调动,朱健先生辞去副董事长、执行董事、董事会消费者权益保护委员会主任委员、董事会战略委员会委员、董事会风险管理委员会委员职务,该辞任自送达之日起生效;朱健先生同时辞任行长职务,该辞任于 2023 年 12 月 8 日经上海银行董事会审议通过并生效。朱健先生辞任后不再担任任何职务。
朱健先生在上海银行任职期间,恪尽职守,勤勉尽责,带领高级管理层坚持服务国家战略和实体经济,认真执行董事会确定的发展战略和决策部署,推动公司平稳健康发展。上海银行董事会对朱健先生任职期间为公司做出的积极贡献表示衷心感谢。
同时,董事会六届三十次会议选举施红敏先生为公司副董事长,并聘任施红敏先生为公司行长;副董事长、行长任职资格尚待监管机构核准。在行长任职资格获得监管机构核准前,根据公司章程有关规定,由施红敏先生代为履行行长职责。
施红敏,男,1968 年 10 月出生,毕业于清华大学技术经济专业,工学硕士,高级经济师。履历集中银行系统,曾长期就职于建设银行。

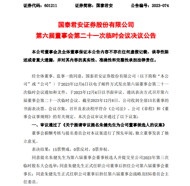
12月7日,国泰君安发布公告称,任命朱健先生为第六届董事会董事候选人并提交至公司2023年第三次临时股东大会选举;同意朱健先生正式任职公司董事后担任公司第六届董事会董事长;同意朱健先生正式任职公司董事后担任第六届董事会战略及ESG委员会主任委员。
0512-36606275
17768080505
CDG-Marketing@chinadatagroup.com