银行 农行、中行副行长辞任
农行、中行副行长辞任
中国银行保险报
2023/03/22
2362

1、农业银行副行长辞任

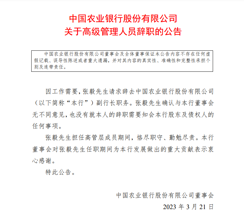
3月21日晚间,农业银行公告称,因工作需要,张毅请求辞去该行副行长职务。

官方履历显示,在加入农行前,张毅曾任建设银行资产负债管理部副总经理,江苏省分行副行长、行长,总行财务会计部总经理,建设银行首席财务官兼财务会计部总经理。2021年11月起,张毅担任农行副行长。

今年以来,农行高层人事继续调整。1月20日,光大银行原行长付万军正式就任农行副董事长、行长。2月份,农行原监事长王敬东、原首席风险官李志成因年龄原因相继辞任。

而随着张毅的工作调动,农行高管层将呈现“一正四副”格局,除行长付万军外,副行长分别为张旭光、林立、徐瀚、刘加旺。

除刘加旺外,其余三名副行长均非农行系统内部提拔。其中,执行董事、副行长张旭光出身于国家开发银行;执行董事、副行长林立在加入农行前,曾担任农业发展银行执行董事、副行长;副行长徐瀚曾为“老交行人”。

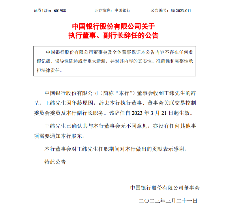
2、王纬辞任中行副行长

3月21日,中国银行发布公告称,该行董事会收到王纬的辞呈。因年龄原因,王纬辞去中行执行董事、董事会关联交易控制委员会委员及副行长职务。该辞任自2023年3月21日起生效。

公告称,王纬已确认其与中行董事会无不同意见,亦没有任何其他事项需要通知中行股东。

资料显示,王纬2019年加入中行,2019年12月起任中行副行长,自2020年6月起任中行执行董事。此前,王纬2011年12月任农行高级管理层成员,2013年12月起担任农行副行长,2018年2月至2019年11月担任农行执行董事、副行长。此前曾任农行宁夏区分行副行长、甘肃省分行副行长、甘肃省分行行长、新疆区分行行长、新疆兵团分行行长,总行办公室主任、河北省分行行长、内控合规部总经理、人力资源部总经理、三农业务总监等职务。

今年以来,中行的董事会成员、高级管理层成员也在持续调整。

3月19日,中行发布关于刘连舸辞任的公告。1月13日和2月3日,王志恒、陈怀宇因工作调动,辞任中国银行副行长职务。

目前,中行的高级管理层成员包括副董事长、行长刘金,执行董事、副行长林景臻,副行长张小东,风险总监刘坚东,业务管理总监赵蓉,总审计师卓成文,首席信息官孟茜。

免责声明:本文、图片均转载自网络,版权归原作者所有,如有侵权请联系删除。
在线客服
您好,欢迎使用bevictor伟德在线服务
在线时间:09:00~18:00
在线咨询
服务热线:0512-36606275 / 17768080505
电话咨询

0512-36606275
17768080505

邮箱

CDG-Marketing@chinadatagroup.com

扫一扫,添加企业微信
在线沟通
投诉与建议
*姓名
*电话
公司名称
部门
*留言内容